EBOOK
  • Dmca
  • Contact
  • Privacy Policy
  • Copyright

Unit 58 Hsc 2015 Pdf

Mathematics And Statistics 2014 2015 Hsc Commerce 12th Board Exam

Mathematics And Statistics 2014 2015 Hsc Commerce 12th Board Exam

Pdf The Association Of Vitamin D Receptor Polymorphisms With

Pdf The Association Of Vitamin D Receptor Polymorphisms With

Gendered Violence And Sexual Harassment Ohs Reps

Gendered Violence And Sexual Harassment Ohs Reps

New Insights Into The Differentiation Of Megakaryocytes From

New Insights Into The Differentiation Of Megakaryocytes From

Cd133 Allows Elaborated Discrimination And Quantification Of

Cd133 Allows Elaborated Discrimination And Quantification Of

Remote Sensing Free Full Text A Study Of Spatial Soil Moisture
Physics 2015 2016 Hsc Science Computer Science 12th Board Exam
Hsc Commands Utilities And Control Statements
2015 Hsc Chemistry Pdf Acid Ph
The Cell Of Origin And The Leukemia Stem Cell In Acute Myeloid
Scielo Saude Publica Estimated Global Resources Needed To
Public Disclosure Office Of Academic Planning Accountability
Water Diplomacy Pdf
Shaalaa Com Shaalaacom On Pinterest
Mathematics And Statistics 2014 2015 Hsc Commerce 12th Board Exam
Shaalaa Com Shaalaacom On Pinterest
The Importance Of Farmers Perceptions Of Salinity And Adaptation
Heme Oxygenase 1 Deficiency Triggers Exhaustion Of Hematopoietic
Https Www Gtansw Org Au Files Resources 2016 Gta Hsc Q26review2016 Pdf
Heme Oxygenase 1 Deficiency Triggers Exhaustion Of Hematopoietic
Antioxidants Free Full Text Intravenous Vitamin C
Shaalaa Com Shaalaacom On Pinterest
Https Www Uac Edu Au Assets Documents Scaling Reports Scaling Report 2015 Nsw Hsc Pdf
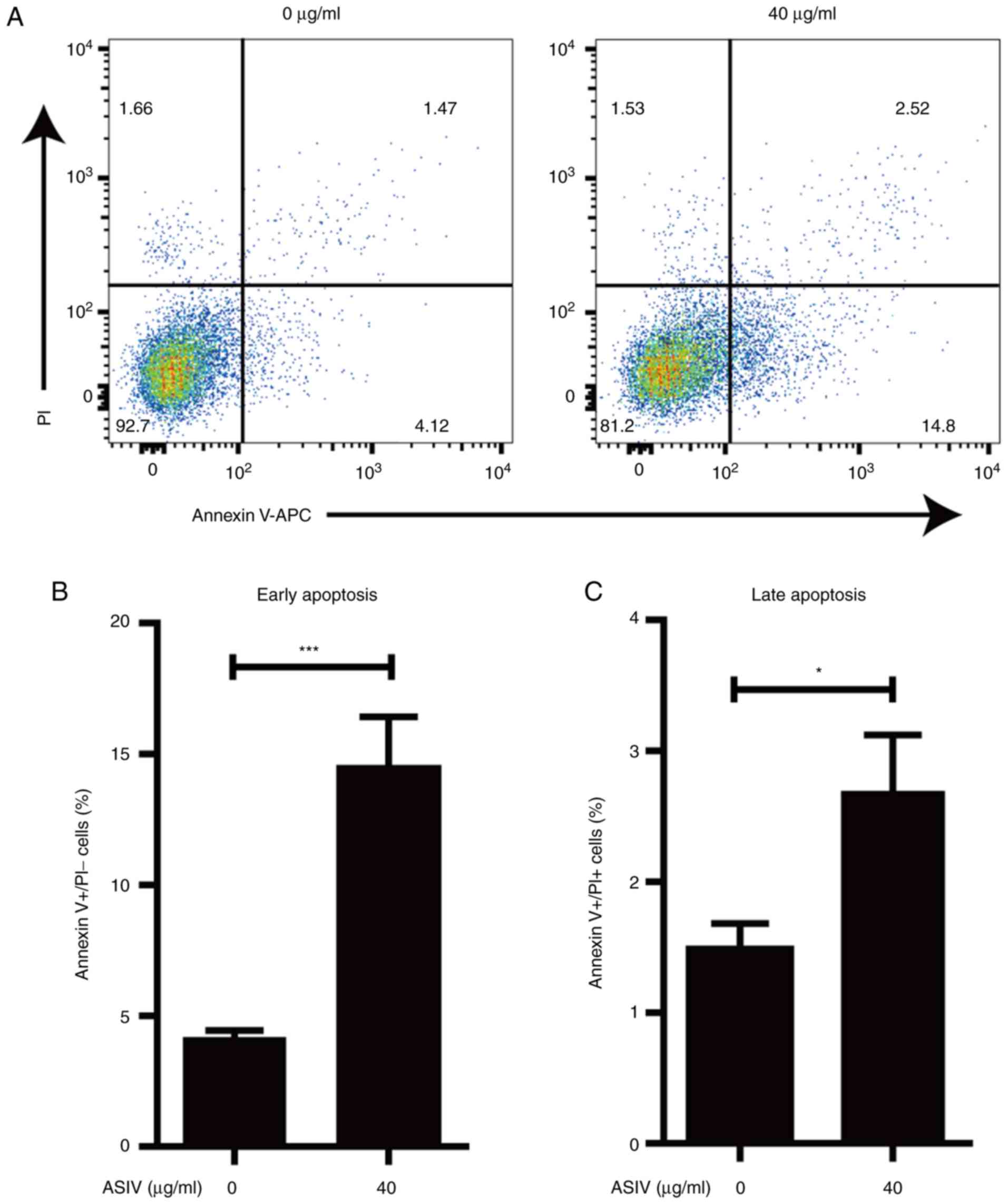
Astragaloside Iv Regulates Nf Kb Mediated Cellular Senescence And
Physics 2017 2018 Hsc Science Computer Science 12th Board Exam
Biomedical Applications Of High Gradient Magnetic Separation
Individual And Facility Level Determinants Of Iron And Folic Acid
Physics 2014 2015 Hsc Science Computer Science 12th Board Exam
Ros Mediated Pi3k Activation Drives Mitochondrial Transfer From
Hscic Esr Data Quality Data Standards Road Shows 2015 16
Frontiers Targeting Hepatic Stellate Cells For The Treatment Of
Immunoregulation By Mesenchymal Stem Cells Biological Aspects And
Understanding The Regulation Of Vertebrate Hematopoiesis And Blood
Endocranial Anatomy Of Antarctic Eocene Stem Penguins
Hscic Esr Data Quality Data Standards Road Shows 2015 16
Zebrafish As Tools For Drug Discovery Nature Reviews Drug Discovery
Https Journals Plos Org Plosone Article File Id 10 1371 Journal Pone 0120404 Type Printable
Materials Free Full Text An Experimental Study On The
New Agents In Hsc Mobilization Springerlink
Astragaloside Iv Regulates Nf Kb Mediated Cellular Senescence And
Astragaloside Iv Regulates Nf Kb Mediated Cellular Senescence And
Update On Mesenchymal Stem Cell Based Therapy In Lupus And
2
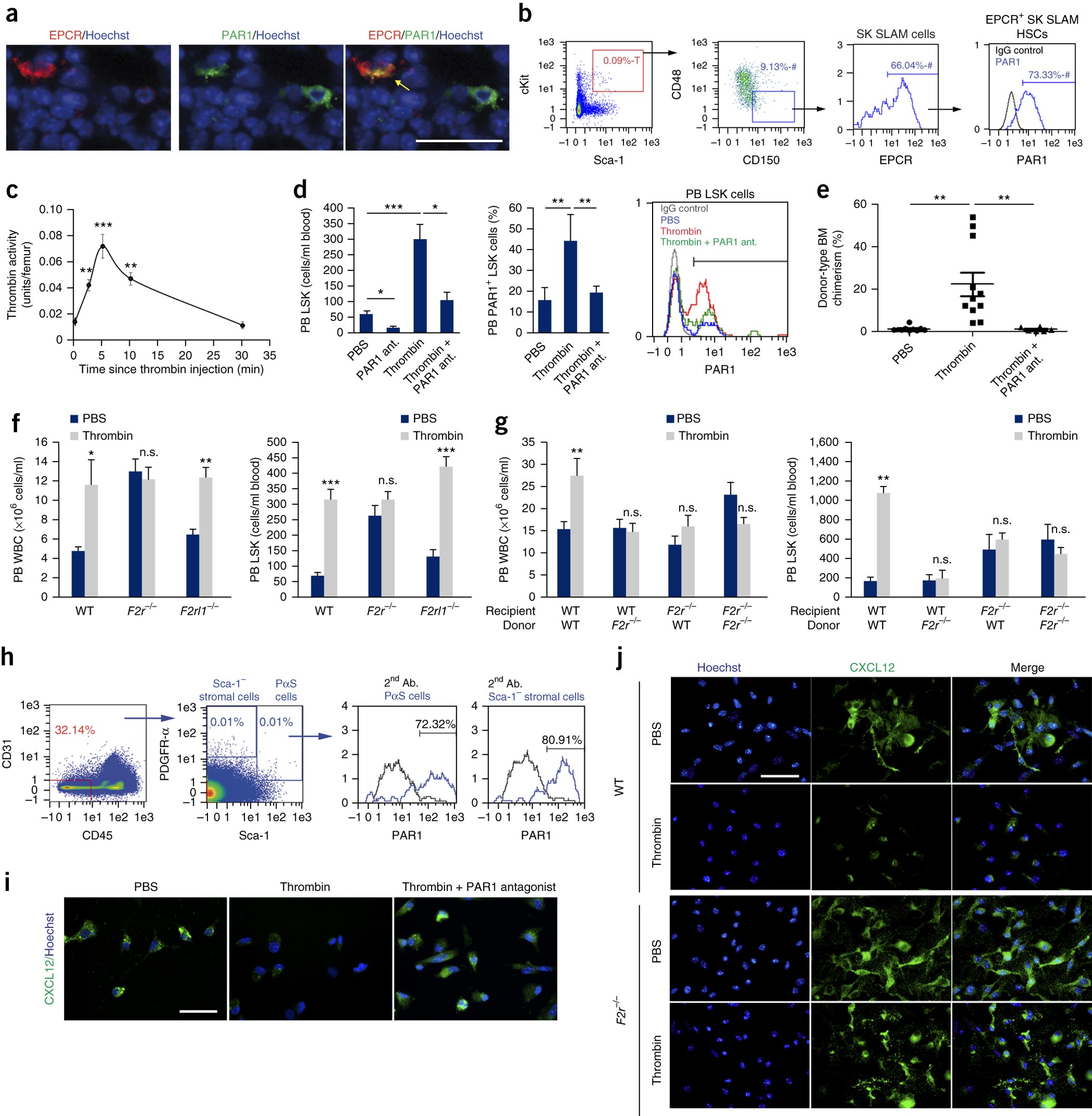
Par1 Signaling Regulates The Retention And Recruitment Of Epcr
Hsc 85 Wikipedia
Osteoclasts Are Required For Hematopoietic Stem And Progenitor
2015 Hsc Chemistry Pdf Acid Ph
Grasp55 Is Dispensable For Normal Hematopoiesis But Necessary For
Https Www Boardofstudies Nsw Edu Au Hsc Exams 2015 Guides 2015 Hsc Mg Maths General 2 Pdf
Http Www Publichealth Hscni Net Sites Default Files Dph Report Apr 2016 Pdf
Low Cement High Strength Concrete With Partial Replacement Of
Iterative Single Cell Analyses Define The Transcriptome Of The
Patterns Of Accidental Deaths In Kuwait A Retrospective
Nutrients Free Full Text Gut Microbiota S Relationship With
Physics 2015 2016 Hsc Science Computer Science 12th Board Exam
Capturing Static And Dynamic Correlation With Dno Mp2 And Dno Ccsd
Gale Academic Onefile Document Frequency And Etiology Of
New Agents In Hsc Mobilization Springerlink
Pdf Hematopoietic Stem Cell Expansion And Generation The Ways To
Dhaka University Ka Unit Admission Test Question And Solution 2014 15
Physics 2015 2016 Hsc Science General 12th Board Exam Question
Tron40vdr Float Free Epirb With Vdr Attestation Statements Hru
Frontiers Targeting Hepatic Stellate Cells For The Treatment Of
Https Www Wenona Nsw Edu Au Articledocuments 228 2015 20hsc 20results Pdf Aspx
The Global Clonal Complexity Of The Murine Blood System Declines
Measuring Labor Input On Pasture Based Dairy Farms Using A
Haematopoietic Stem Cells In Perisinusoidal Niches Are Protected
Reports And Publications Hsc Research The University Of New
Https Www Boardofstudies Nsw Edu Au Hsc Exams 2015 Guides 2015 Hsc Mg Vet Primary Industries Pdf
Hsc 2 Wikipedia
Dd2mvloc1m10em
Pdf An Evaluation Of English For Today 2015 16 For Classes 11
Hsc 21 Wikipedia
Inductive Interactions Mediated By Interplay Of Asymmetric
Ex Vivo Hsc Expansion Challenges The Paradigm Of Unidirectional
Pdf Recent Advancements In Diagnosis And Therapy Of Liver Cirrhosis
The Dynamics Of Adult Haematopoiesis In The Bone And Bone Marrow
Physics 2015 2016 Hsc Science Computer Science 12th Board Exam
Https Www Uac Edu Au Assets Documents Scaling Reports Scaling Report 2015 Nsw Hsc Pdf
Mathematics And Statistics 2014 2015 Hsc Commerce 12th Board Exam
Download Cbse Class 12 Economics Paper 2018 In Pdf Format
Hematopoietic Stem Cell Independent Hematopoiesis Emergence Of
2015 Hsc Chemistry Pdf Acid Ph
The Brightest Z Img Src Https Ej Iop Org Icons Entities Gsim
Adhesion Receptors Involved In Hsc And Early B Cell Interactions
Shaalaa Com Shaalaacom On Pinterest
Microenvironmental Contributions To Hematopoietic Stem Cell Aging
Pdf Modelling Compressive Strength Of Concretes Incorporating
Physics 2014 2015 Hsc Science Computer Science 12th Board Exam
Heme Oxygenase 1 Deficiency Triggers Exhaustion Of Hematopoietic
In Vivo Outcome Of Homology Directed Repair At The Hbb Gene In Hsc
Pdf The Association Of Sleep Duration And The Use Of Electronic
Physics 2015 2016 Hsc Science Computer Science 12th Board Exam
Pdf Effect Of Ionic Radius Of Rare Earth On Usy Zeolite In Fluid
Pdf Hydrogen Damage Of Steels A Case Study And Hydrogen
Monoclonal Antibody To Marinobufagenin Downregulates Tgfb
Design Of Heat Integrated Columns Industrial Practice Sciencedirect
Microwaves From Mobile Phone Induce Reactive Oxygen Species But
Hsc Commands Utilities And Control Statements
Physics Math Solution 1st Paper All Board

Random Posts

  • The Merciless Pdf
  • Fiat Sedici Workshop Manual Pdf
  • Read Beautiful Disaster By Jamie Mcguire Online Free Pdf
  • Electrical Schematic Diagram Of Pontiac 2000 Gtp Coolant Fans Pdf
  • The Sneaker Book Anatomy Of An Industry And An Icon Pdf
  • Ombres Contra Hombres Pdf
  • Ieb Mathematics Exemplar 2014 Grade12 Memo Pdf
  • Why Chemical Reactions Happen Pdf
  • Instructions For Replacing Seat Belt Retractor 2000 Silverado Pdf
  • Mcquarrie Statistical Mechanics Solutions 2011 Pdf
Dmca Contact Privacy Policy Copyright

Download Or Reading Online Mcquarrie Statistical Mechanics Solutions 2011 Pdf Here